为进一步规范招生秩序,促进教育公平,根据《中华人民共和国义务教育法》《山东省义务教育条例》等法律法规及《临沂市教育局关于印发〈义务教育阳光招生专项行动(2025)〉的通知》(临教函〔2025〕33号)要求,结合河东区义务教育实际和本校实际,制定2025年一年级招生工作简章并公告如下:
(一)坚持划片招生、免试就近入学原则。
(二)坚持公开、公平、公正原则。
(三)坚持区级统筹、分级负责原则。
杨庄、幸福花城、盛世花城、杨庄社区滨河金苑、杨庄小区、东来尚城、君悦兰亭、风景嘉园、宝德和园、东兴花园、泰鲁禧玥、泰鑫玺园、临商银行家属院、农行银桥支行家属院、医药公司家属院、启阳社区(沭埠岭社区);张庄、东旭第一城、东旭星河港湾、沂河金苑张庄小区、顺和园;巩村、格瑞斯小镇、水岸澜庭、房源·印象东城、沂河一英里、香悦东城、巩村皇山社区。
(一)河东区常住居民子女入学
(1)报名条件:①年满6周岁(2019年8月31日前出生),且尚未注册义务教育学籍。②身体健康,具备基本学习能力。③具有河东区户籍的适龄儿童少年或父母(监护人)在学区内有自有住宅且实际居住。
(2)所需信息:适龄儿童少年及法定监护人、房权人的户籍信息;学区内房权信息(不动产权证信息、网签商品房买卖合同信息)。
(3)报名工作流程:手机或平板电脑下载“爱山东APP”→注册并实名认证登录→进入“义务教育招生”专栏→选择报名地区“临沂市—河东区”→入学信息填报→申报学区内学校→学校核查→相关部门对适龄儿童入学报名信息进行比对审查→申报学校确认→录取新生、发放《新生入学通知书》、新生报到、阳光分班。
(4)录取办法说明:根据《义务教育法》“免试就近入学”规定,学校应根据学龄儿童户籍和家庭住址情况,按照“住、户一致”优先的原则,分类分批依次录取。
①河东区户籍的学龄儿童,户籍地址与自有住宅一致,均在学校片区的;
②河东区户籍的学龄儿童,户籍地址与自有住宅不一致,但自有住宅在学校片区的;
③河东区户籍的学龄儿童,户籍地址与河东城区自有住宅不一致,但户籍地址在学校片区的;
④河东区户籍的学龄儿童,其祖父母或外祖父母的自有住宅在学校片区内的(祖孙需在同一户口簿上);
⑤非河东区户籍的学龄儿童,其法定监护人在学校片区内有自有住宅的。
条件中的自有住宅,指适龄儿童本人或其法定监护人具有住宅房屋所有权证(或通过生效法律文书取得房屋所有权),且已实际交房入住的住宅(截至2025年8月31日)。产权人为共有的,产权份额应高于50%。房产用途(性质)须为住宅,工业用房、商业用房(含公寓)、储藏室、车库等非住宅不能作为入学房产。政府拆迁还建的,需提供政府征收部门盖章的《房屋征收补偿安置协议书》。具有河东区城区户籍,儿童本人或其法定监护人在城区无自有住宅的,在户籍所在片区学校能够容纳的情况下,可结合学位情况按照户籍迁入时间先后依次录取;如不能容纳,按照属地管理和相对就近的原则,调剂到其他公办学校入学。
(二)外来务工、经商人员随迁子女入学
(1)报名条件:
①年满6周岁(2019年8月31日前出生),且尚未注册义务教育学籍。②身体健康,具备基本学习能力。③需同时具备以下条件:适龄儿童及父母(监护人)为河东区外户籍;父母至少一方持有河东区公安部门核发的有效期内的居住证,且在之后一直按规定办理签注手续;父母至少一方在河东区务工或经商。因居住证制度改革,兰山区、罗庄区及临沂国家高新技术产业开发区的户籍人口,在河东区务工经商却无法办理居住证的,需有在河东区或市属用工单位(或个人)连续缴纳社会保险,或在河东区税务部门进行连续纳税申报。
(2)报名所需信息:
①身份信息:适龄儿童及其法定监护人的户籍信息(家庭户口簿信息)、河东区公安部门核发的父母(法定监护人)至少一方的有效期内的居住证信息。②从业信息:在河东区务工者,需有河东区或市属用工单位(或个人)缴纳的社会保险(报名时提供参保方身份证号,由人社部门核对审查参保缴费信息);在河东区经商者,需在河东区税务部门进行纳税申报(报名时提供纳税人的身份证号,由税务部门核对审查纳税信息)。
居住证、社保缴纳或纳税申报等信息需在2025年7月26日前完成办理并在规定时间内填报,否则,平台读取不到相关信息。
(3)报名流程:
手机或平板电脑下载“爱山东APP”→注册并实名认证登录→进入“义务教育招生”专栏→选择报名地区“临沂市—河东区”→入学信息填报→符合条件的随迁子女根据居住证地址(或务工、经商地址),登录平台申报片区内有空余学位的学校→学校对随迁子女入学报名信息进行比对审查,结合随迁子女监护人居住证、社保、经商纳税时间长短等综合因素,按空余学位情况依次预录取至满额关闭入学报名端口→统筹学位→未被预录取的随迁子女二次申报有空余学位的学校→学校比对审查报名信息,并按空余学位情况依次预录取随迁子女→录取新生、发放《新生入学通知书》、新生报到、阳光分班。因申报学校学位不足未被录取且不服从调剂的,也可回户籍所在地学校就读或自行申请民办学校。
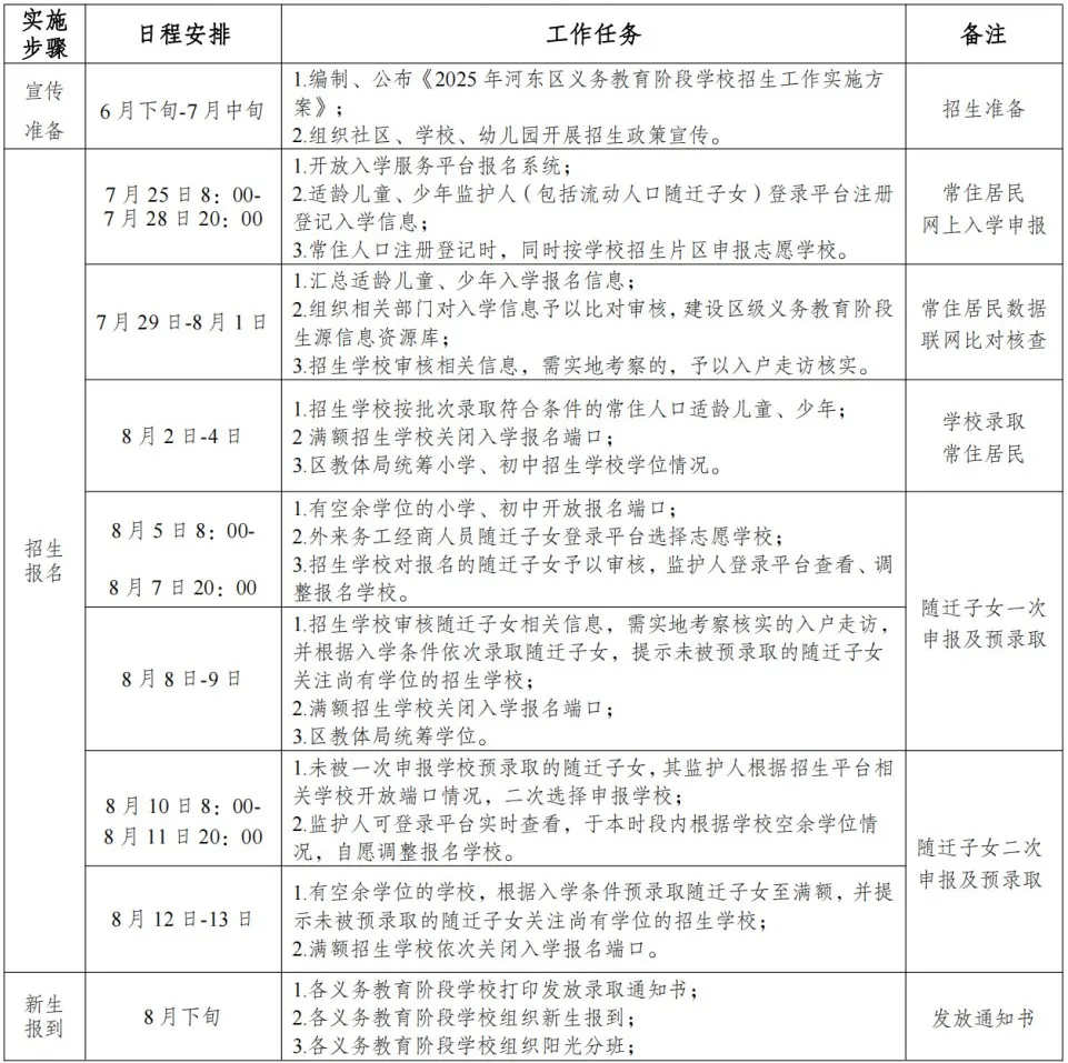
报名流程
(一)信息采集
1、信息采集时间
入学信息采集时间为:7月25日8:00——7月28日20:00。
2、信息采集流程
(1)进入招生平台:下载“爱山东APP”,注册并实名认证登录,进入“义务教育招生”专栏,选择报名地区“临沂市-河东区”,点击“确认,去报名”进入平台。
(2)进入信息采集:进入报名平台后,点击“中小学入学信息采集和网上报名”进入信息采集页面。
(3)选择报名类型:点击“我的报名”后,根据自身情况点击选择小学入学信息采集或初中入学信息采集,下一步点击选择城区学校(然后选择入口中的“常住人口”或“进城经商务工”)或非城区学校。
(4)填报相关信息:依次如实填写户籍、房产、监护人等信息并点击保存,直至填报完成。常住人口子女同时按学校招生片区申报志愿学校;随迁子女填报信息完成后,需待平台开放相关学校随迁子女学位时,才能申报志愿学校。
3、注意事项
带*号为必填项目。填写信息务必准确、详细,漏项、错项及填写不规范,都无法完成信息填报工作;信息填报不分先后,在规定时间内完成即可。基本信息、户籍信息、房产信息、监护人信息、社保信息、纳税信息等,均通过大数据联网与职能部门比对审核,请据实正确填写,以免影响审核与录取。
(1)基本信息:据实填写。
(2)户籍信息:①“户籍地址明细”,以户口簿为依据认真填写;②户籍地址属于河东区的,填写户籍所在小区(社区、村庄)。
(3)房产信息:认真查看房产填写示例,并根据系统提示完成本项填报;房产地址请据实填写(以产权证明房产地址为准)。
(4)监护人信息:依据系统提示据实填写。
(5)居住证信息:外来务工经商人员随迁子女入学需填此项。请根据系统提示认真填写。
(6)工作信息:外来务工经商人员随迁子女入学需填此项。家长为务工者,需据实选择是否缴纳河东辖区职工社保,社保缴纳情况以人社部门联网核查结果为准。家长为经商者,需提供纳税申报信息,纳税情况以税务部门联网核查结果为准。是否交税需在经营人提交纳税申请后,由税务部门核定。
(7)信息更改:信息审核工作结束前,家长可以登录系统更改报名信息;被学校驳回的报名信息也可更改。
(二)申报学校
1.常住人口适龄儿童申报:7月25日8:00-7月28日20:00,河东区常住人口适龄儿童、少年监护人登录小学或初中入学服务平台,完成入学信息填报后,即可同时申报学校。
2.外来务工经商人员随迁子女申报:8月5日8:00-8月7日20:00,外来务工经商人员随迁子女登录小学或初中入学服务平台,按照入学信息第一次申报学校;第一次申报未被预录取的,8月10日8:00-8月11日20:00进行第二次入学申报。
(三)招生录取
7月29日-8月4日,河东小学、初中招生学校按批次录取符合条件的常住人口适龄儿童、少年。
8月8日-8月9日,河东小学、初中招生学校按入学条件进行第一次预录取随迁子女。未被预录取的可继续申请区内其他有空余学位的学校。
8月12日-8月13日按入学条件进行第二次预录取。第二次未被预录取的随迁子女可到区招生办公室登记申请调剂,不服从调剂的,回户籍所在地学校就读或自行申请民办学校。
(四)审核确认
报名信息中的户籍、居住证、房屋所有权和社保缴纳、纳税申报等入学信息,将通过大数据比对审核。凡部门联网能够审核认定的入学信息,家长无需再提供相关证明材料。
对于部门联网不能确认的信息,由招生学校对家长提供的证明材料审核确认;需要现场认定的,学校将组织家访,予以考察核实。
(五)领取入学通知书
已被录取的儿童、少年监护人根据学校通知的时间、地点,领取入学通知书。
(六)新生报到
领到入学通知书的儿童、少年根据学校工作安排,持入学通知书到指定地点报到,切勿错过报到时间。

1.报名信息中的户籍、居住证、房屋所有权和社保缴纳、纳税申报等入学信息,将通过大数据比对审核。凡部门联网能够审核认定的入学信息,家长无需再提供相关证明材料。对于部门联网不能确认的信息,由学校对家长提供的证明材料审核确认;需要现场认定的,学校将组织家访,予以考察核实。
2.河东区入学条件中的自有住宅,指适龄儿童本人或监护人具有住宅房屋所有权证(或通过生效法律文书取得房屋所有权),且已实际交房入住的住宅(截止2025年8月31日)。房产用途(性质)须为住宅,工业用房、商业用房(含公寓)、储藏室、车库等非住宅不能作为入学房产。
3.凡弄虚作假一经查实的以及无特殊情况不在规定时间内完成相应报名任务的视为自动放弃该学位。
4.我校后期现场审核的相关要求将第一时间在学校微信公众号上发布,请及时关注。
5.未尽事宜,欢迎在工作日的工作时间,拨打临沂幸福小学招生咨询电话:2659857(如遇电话线路忙请稍后拨打)。咨询时间:
8:30——11:30,14:00——17:00。
复审:王伟伟