
韩国加图立大学
2023年本科新生,本科插班生留学项目
01
学校简介
02
留学项目介绍
03
留学优势
04
申请事项
学校简介
韩国加图立大学(가톨릭대학교,The Catholic University of Korea)成立于1855年,韩国最早建立的西式高等学府,全韩排名13,QS世界排名前500名校(2022)。
在首尔有2个校区(圣医,圣神)和富川有1个校区(圣心),在校生两万余名。设有人文科学院,商经学院,法学院,艺术学院,师范学院,音乐学院,电脑工学学院,情报通讯学院,生命工学学院 等 单科学院的大规模综合大学,是在韩国排名第15位的大规模学校。
圣心校区是加图立大学三大校区之一。大学分别开设人文 、艺术 、社会 、理工 、医学 、音乐 、体育等方面100多种学科, 社会科学领域, 加图立大学排名位于韩国第2位。
圣医校区位于首尔市中心,设有一个医学院和一个护士学院。
圣神校区设有一个神学院。

留学项目介绍
项目一

报名资格
国籍:本人及父母都是外国国籍的外国学生,非双重 国籍(包含韩国国籍)或无国籍者。
学历:毕业于国内外高中(预定)或者根据相关法令认证同等水准以上的学历者。
语言:1、韩国语TOPIK3级以上。2、拥有相当于上述水平的语言能力者(在面试中韩国语能力得到认可的人)。
项目二

报名资格
国籍:本人及父母都是外国国籍的外国学生,非双重 国籍(包含韩国国籍)或无国籍者。
学历:以下条件中符合一项者。1、国内外大专(预定)者。2、在国内正规4年制大学结业(预定)1年(2个学期,假期课程除外)以上的教育课程,并已获得(预定)33分以上者。3、在海外正规大学(学士学位课程。1年2学期制为准),结业1年(两个学期,假期课程除外)以上的教育课程,并已获得(预定)毕业必修学分的四分之一者。
语言:1、韩国语TOPIK3级以上。2、拥有相当于上述水平的语言能力者(在面试中韩国语能力得到认可的人)。
项目三

报名资格
国籍:本人及父母都是外国国籍的外国学生,非双重 国籍(包含韩国国籍)或无国籍者。
学历:以下条件中符合一项者。1、在国内大专毕业(预定)者。2、在国内正规4年制大学结业(预定)2年(4个学期,假期课程除外)以上的教育课程,并已获得(预定)65学分以上者、3、在海外正规大学(学士学位课程,1年2学期制为准),结业2年(4个学期,假期课程除外)以上的教育课程,并已获得(预定)毕业必修学分的二分之一以上者。
语言:1、韩国语TOPIK3级以上。2、拥有相当于上述水平的语言能力者(在面试中韩国语能力得到认可的人)。
留学优势

一,两国距离较近,风俗习惯与国内相似。
二,留学费用低。相较于欧美国家一般家庭都能负担的起。
三,专业韩国留学申请,签证率高,提供专业咨询和指导。
四,学校专业多,未来就业发展可观。
五,毕业证含金量高,回国毕业认证。
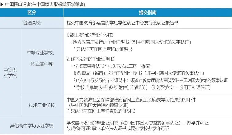
申请事项
新入生报名材料和学历证明材料


大二、大三插班生报名材料和学历证明材料


材料提交截止日期:2023.07.19日(星期五)。
若不提交,不予发放办理签证所需的标准入学许可书及将会取消入学资格。