韩国岭南大学2023年中国留学生招生简章(新生、插班生)

韩国岭南大学
图片

          韩国2023年岭南大学

         新、插班生留学招生简章

图片


大学简介

    岭南大学成立于1947年9月22日,创立者为韩国前总统朴正熙。1982年,朴槿惠任韩国岭南大学理事长。因而岭南大学一直被誉为韩国的"皇家大学"。

   岭南大学综合排名位居全韩国前10名,韩国重点高等学府,韩BK21PLUS工程大学,中国教育部认证的中国留学生大学,亚洲大学百强名校之一。

图片
图片
图片


                                              招生专业

图片
图片


图片

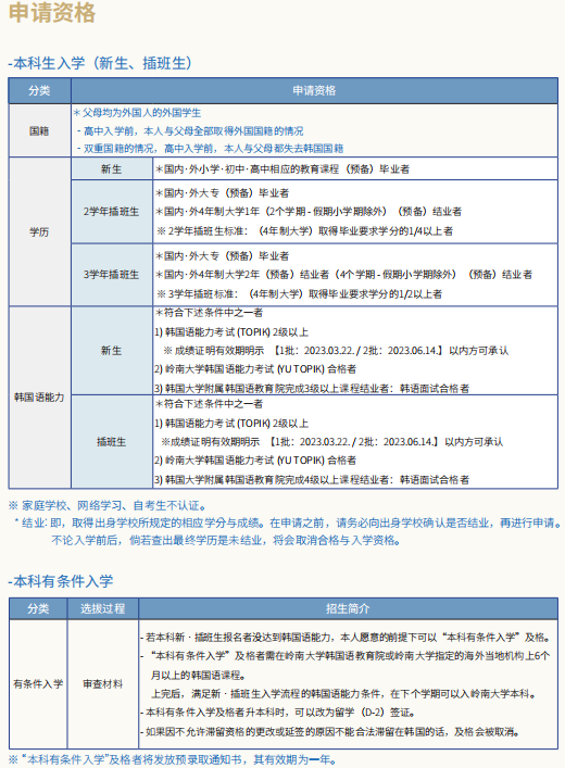
                          申请资格和毕业条件

图片
图片
图片

        临沂地区线下咨询报名办公室:

        山东省临沂市兰山区成才路临大老校区办事处


        联系我们(答疑、报名等):

     2    咨询登记素材源文件 (1).jpg




分享
下一篇:这是最后一篇
上一篇:这是第一篇